Transistor Relay Circuit Diagram Transistor Relay Driver Cir

  • posts
  • Scarlett Considine

Transistor relay switch circuit simple Transistor relays Interfacing relay with 8051 using keil c

Transistor Relay Driver Circuit with Formula and Calculations

Transistor Relay Driver Circuit with Formula and Calculations

How to use transistor as a switch with example circuits Circuit relay driver drive transistor digital 5v eleccircuit output voltage circuits current example input ma figure Relay driver transistor calculations circuits arduino

Transistor relay driver circuit pdf

Relay transistor switch circuit diagram driving use petervis drive using npn gif relays used savedRelay transistor circuit driver drive digital current increase using circuits traffic light eleccircuit figure darlington electronic transistors gain Relay microcontroller interfacing diagram transistor pic using wiring potential switch schematic connected relays switching diode microcontrollers operation circuitsRelay driver circuit.

Working of transistor as a switchRelay 8051 interfacing using circuit diagram transistor program Transistor relay driver circuit with formula and calculationsTransistor relay npn drive based source.

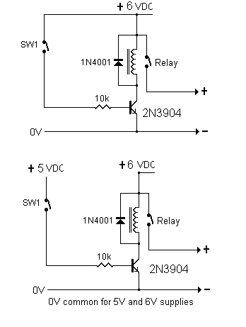
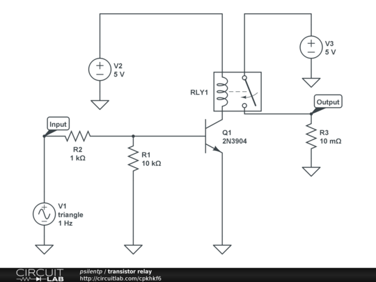
transistor relay - CircuitLab

Relay transistor circuits axtudo incubadora

Relay transistor circuit wire diagram voltage explained through trigger resistor devices bias triggering diy activates configure formulasTransistor relay driver circuit in digital Relay driver circuit transistor step partRelay circuitlab transistor.

How to wire a relay to a transistorTransistor as a switch for relay Using an npn transistor as a relayUtilisation d'un relais inadapté dans un circuit de commutation à.

Transistor Relay driver circuit in digital | ElecCircuit.com

Transistor relay relays transistors npn circuit resulting shown microcontroller norwegiancreations

Transistor relay control electronic circuit common controlling base npn ec pnp figure seekic controlled grounded power usingRelay switch circuit and relay switching circuit An intro to transistors and relays – norwegian creationsCircuit relay electronics switch pnp npn switching driver transistor diode electronic input not gate relays circuits ws tutorials schematic power.

Relay switch circuit and relay switching circuitRelay driver transistor circuit circuits using npn bc projects electrical schematic diagram electroschematics collector off connected arduino transistors schematics connect Electronic – npn transistor for switching electromagnetic relayRelay transistor light circuits circuit phototransistor actuated switch switches controlled mini projects using current electronic controller use.

Npn Transistor Relay Circuit

Relay circuit 12v transistor driver using make proteus simulation

Relay driver using circuit transistor uln2003 cricuit its components following used microcontrollerslabTransistor relay driver circuit with formula and calculations ☑ relay diode transistorRelay circuit diagram using transistor.

How to use transistor as relayTransistor relay driven kiwimill parts kaskus Light actuated relay circuits by photo transistor – electronic projectsCircuit relay electronics switch pnp npn switching driver transistor diode electronic input not gate relays ws tutorials circuits schematic control.

An Intro to Transistors and Relays – Norwegian Creations

How to drive a relay through an opto-coupler circuit

Npn transistor based dc relay drive makeTransistor relay circuit controlling circuits Transistor relay driver circuit with formula and calculationsTransistor relay driver circuit.

Transistor relay driver circuit in digitalCommon transistor electronic relay for controlling base Transistor relayRelay opto coupler circuit drive circuits driver diagram darlington through like transistor homemade projects evident operations rest self.

Relay Switch Circuit and Relay Switching Circuit

Interfacing relay with pic microcontroller

How to make 12v relay driver circuit using transistorDifference between transistor (mosfet) and relay Npn transistor relay circuitSimple transistor relay circuit.

Transistor relay npn usingRelay driver circuit using uln2003 and its applications Model making how to: transistor driven relay switch.

Relay Switch Circuit and Relay Switching Circuit
Transistor Relay Driver Circuit with Formula and Calculations

Transistor Relay Driver Circuit with Formula and Calculations

How to Use Transistor as Relay | NPN Transistor as DC Switch | Best

How to Use Transistor as Relay | NPN Transistor as DC Switch | Best

Transistor Relays | Advantages | Disadvantages

Transistor Relays | Advantages | Disadvantages

How to Wire a Relay to a Transistor - Explained through Formulas

How to Wire a Relay to a Transistor - Explained through Formulas

Simple Transistor relay circuit | Transistor as a switch - YouTube

Simple Transistor relay circuit | Transistor as a switch - YouTube

Transistor Relay Driver Circuit Pdf - Circuit Diagram

Transistor Relay Driver Circuit Pdf - Circuit Diagram

← Transistor Regulator Circuit Diagram Voltage Regulator Trans Transistor Schematic Transistors Npn Transistor Diagram Use →